污水处理异常指标的分析及控制方法-----仁昌科技
在金属表面处理的过程中通常会有废水产生,产生的废水主要为有机、无机、含金属废水,同时每种废水的处理方法也是不一样的,但是他们都有一些评判共同的特点今天小编来带大家了解一下具体的情况。
一、pH值
在实际调节过程中pH值宁愿偏碱而不要偏酸,主要因为偏碱更利于后段絮凝沉淀效果提升。
pH值与其他指标的关系:
1.与水质水量的关系:工业排水中pH的波动主要由生产中使用的酸碱药品带来的,需要在运行中逐步熟悉企业排水情况,积累经验通过颜色等物理性质判断水质偏酸或偏碱。
2.与沉降比的关系:pH低于5或高于10都会对系统造成冲击,出现污泥沉降缓慢,上清液浑浊,甚至液面有漂浮的污泥絮体。
3.与污泥浓度(MLSS)的关系:越高的污泥浓度对pH的波动耐受力越强。在受冲击后应加大排泥量促进活性污泥更新。
4.与回流比的关系:提高回流比以稀释进水的酸碱度也是降低pH波动对系统影响的方法之一。
二、进水温度
水温高则影响充氧效率,溶解氧难以提高经常是由于这个原因;温度过低(一般认为低于10℃影响明显)则絮凝效果变差明显,絮体细小、间隙水浑浊。
三、原水成分
原水成分变化对活性污泥的影响如下
四、食微比(F/M)
食微比就是反映食物与微生物数量关系的一个比值。运行管理中需要明白:有多少食物才可以养多少微生物。
通常需要控制食微比在0.3左右,经常利用实验数据代入公式计算以确定适合的进水流量。BOD值按COD值的50%进行计算,并在日常化验的数据对比中找出适合该处理站水质的COD、BOD比值。计算方法为:
NS=QLa/XV
式中:
Q—污水流量(m3/d);
V—曝气池容积(m3);
X—混合液悬浮物(MLSS)浓度(mg/L);
La—进水有机物(BOD)浓度(mg/L)。
1.与污泥浓度的关系:根据有多少食物可以养多少微生物的原理,污泥浓度的调整要与进水浓度相适应,在系统进水水质频繁变化的情况下,以日平均浓度作为调整污泥浓度的参考依据较为合理。实际操作上,调整污泥浓度的最直接方法就是控制剩余污泥排放量,如能根据排泥数据制作出适合该处理站的排泥曲线,对日后运行有很高的参考价值。
2.与溶解氧的关系:食微比过低时,活性污泥过剩,过剩部分污泥的呼吸消耗的氧量大于分解有机物需要的氧,但总需氧量不变,氧的利用率降低,形成功率的浪费。食微比过高,系统需氧量上升造成供氧压力,超过系统供氧能力时造成系统缺氧,严重的将引起系统瘫痪。
3.与活性污泥沉降比的对应关系:
五、溶解氧
运行中的溶解氧监测主要依靠在线监测仪表,便携式溶解氧仪和实验测定,3种方法监测,仪器需要经常对比实验测定结果以确保仪器准确。在出现容氧异常时,应在曝气池中采取多点采样的方法通过测定曝气池不同区域的溶解氧浓度,来分析故障原因。
1.与原水成分的关系。原水对溶解氧的影响主要体现在大水量和高有机物浓度都会增加系统的耗氧量,因此运行中曝气机全开之后,要再提高进水量就要根据溶解氧情况而定了。另外,如原水中存在洗涤剂较多,使得曝气池液面存在隔绝大气的隔离层,同样会降低冲氧效率。
2.与污泥浓度的关系。越高的污泥浓度耗氧量也越大,因此运行中需要通过控制合适的污泥浓度,避免不必要过度耗氧。同时应该注意,污泥浓度低时应调整曝气量避免过度冲氧引起污泥分解。
3.与沉降比的关系。运行中要避免的是过度曝气。过度曝气会使污泥细小的空气泡附着在污泥上,导致污泥上浮,沉降比增大、沉淀池表面出现大量浮渣。
六、活性污泥浓度(MLSS)
活性污泥浓度是指曝气池末端出口混合悬浮固体的含量,用MLSS表示,它是反映曝气池中微生物数量的指标。
1.与污泥龄的关系。污泥龄是通过排除活性污泥来达到污泥龄指标的可操作手段。因此,控制好污泥龄也就同时得出了合适的污泥浓度范围。
2.与温度的关系。对于正常的活性污泥菌群来说,温度每下降10℃,其中的微生物活性就要下降一倍。因此,运行中我们只需要在温度高时降低系统污泥浓度,温度低时提高系统污泥浓度就能达到稳定处理效率的目的。
3.与沉降比的关系。活性污泥浓度越高沉降比的最终结果就越大,反之越小。运行中要注意的是,活性污泥浓度高引起的沉降比升高,观察到的沉降污泥压缩密实;而非活性污泥浓度升高导致的沉降比升高多半压实性差,色泽暗淡。低活性污泥浓度导致的沉降比过低,观察到的沉降污泥色泽暗淡、压缩性差、沉降的活性污泥稀少。
七、沉降比(SV30)
活性污泥沉降比应该说在所有操作控制中最具备参考意义。通过观察沉降比可以侧面推定多项控制指标近似值,对综合判断运行故障和运转发展方向具有积极指导意义。
沉降过程的观察要点:
1.在沉降最初30~60秒内污泥发生迅速的絮凝,并出现快速的沉降现象。如次阶段消耗过多时间,往往是污泥系统故障即将产生的信号。如沉降缓慢是由于污泥黏度大,夹杂小气泡,则可能是污泥浓度过高、污泥老化、进水负荷高的原因。
2.随沉降过程深入,将出现污泥絮体不断吸附结合汇集成越来越大的絮体,颜色加深的现象。如沉淀过程中污泥颜色不加深,则可能是污泥浓度过低、进水负荷过高。如出现中间为沉淀污泥,上下皆是澄清液的情况则说明发生了中度污泥膨胀。
3.沉淀过程的最后阶段就是压缩阶段。此时污泥基本处于底部,随沉淀时间的增加不断压实,颜色不断加深,但仍然保持较大颗粒的絮体。如发现,压实细密,絮体细小,则沉淀效果不佳,可能进水负荷过大或污泥浓度过低。如发现压实阶段絮体过于粗大且絮团边缘色泽偏淡,上层清液夹杂细小絮体,则说明污泥老化。
八、污泥体积指数(SVI)
污泥体积指数SVI=SV30/MLSS,SVI在50~150为正常值,对于工业废水可以高至200。活性污泥体积指数超过200,可以判定活性污泥结构松散,沉淀性能转差,有污泥膨胀的迹象。当SVI低于50时,可以判定污泥老化需要缩短污泥龄。
九、污泥龄
污泥龄
式中:
V—曝气池容积m;
X1—曝气池混合悬浮物(MLSS)浓度(mg/L);
X2—回流活性污泥混合悬浮物(MLSS)浓度(mg/L);
Q—剩余活性污泥排量(m3/h)
污泥龄可以理解为活性污泥增殖1倍所需要的时间,实际运行中可以依据曝气池的污泥量和排泥流量简单的估算污泥龄。
污泥龄7~15天的范围仅仅是参考值,实际运行中需要根据现场的进水负荷情况来设置合理的污泥龄。
运行中污泥龄的确定方法:
在“有多少食物就能养活多少微生物”这个大前提下,运行中就需要根据一段时间的平均污染物负荷用食微比公式计算合理的污泥浓度(MLSS),进而算出合理的污泥龄,并以此为依据对系统做出相应调整。
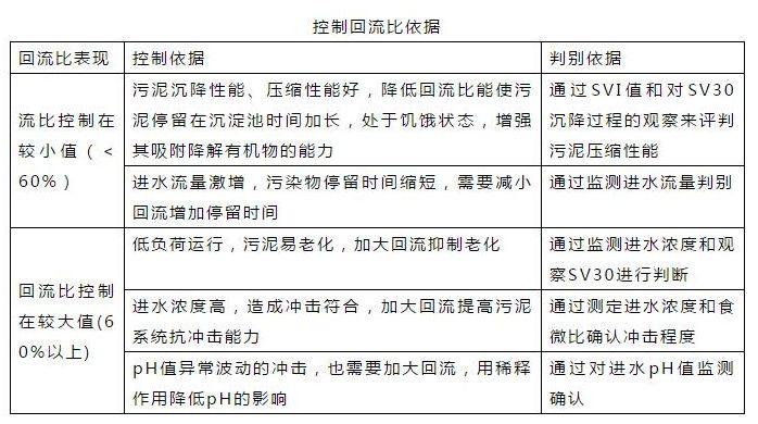
十、回流比
回流比在正常情况下的调整操作,正面作用并不明显,但是在污泥系统故障时的应急调控中具有重要作用。
十一、营养的投加
以上的每一道工序都是经过详细的计算和实践得到的结果。所以对于废水处理达标问题是一件值得重视的事情,佛山市仁昌科技能做的就是尽量的减少有毒有害废水的产生,使废水处理更方便。为环境保护尽自己的绵薄之力。
【文章内容】污水处理异常指标的分析及控制方法-----仁昌科技
http://www.fsrckj.com/News-NewsHome-newsInfo-news_id-261.html
【相关推荐】电镀园区潜在的金矿,如何有效回收与处置?----仁昌科技



微信联系